2020放置手游报告:“放置+”类游戏的设计思路及投放策略
发布时间:2024-07-08 14:43:53来源:罗斯基
白鲸出海注:本文是罗斯基发布在白鲸出海的专栏文章,转载须保留本段文字,并注明作者和来源。商业转载/使用请前往罗斯基主页联系,寻求作者授权。
近日,罗斯基和智能移动营销平台 AdTiming 继续就其帮助中小游戏开发者原创内容出海的 XTiming 项目展开沟通,并获取其内部资料《2020 年放置手游研究报告》。
报告在分析“放置+”游戏的发展历程、玩法分类、相关数据等基础上,寻找 200+ 款 2020 年上榜 Top30 的热门放置游戏,并取其在 2019 年 9 月~2020 年 9 月的下载量和 DAU 的 Top5 地区,对各品类的“放置+”游戏玩法、游戏特色、获客路径、留存数据、变现模式、广告场景等进行研究,分析“放置+”游戏的设计思路及投放策略。
一、放置游戏发展历程
2002 年,《Progress Quest(无尽的进度条)》问世,这款“点一下、看一年”的纯数值增长游戏可谓是第一款放置游戏;
2008年,《Ayumliove HackerStory V1》在 Kongregate 上线,正式拉开放置游戏序幕;
2010年,《Cow Clicker》引爆 Facebook 社交平台,虽然两年后由于“缺乏游戏性”被制作者下架但是却被死忠粉评为 Bogost 推出的“最为好玩的游戏”;
2013年,三款现象级放置游戏相继问世,分别是偏向 RPG 的《A Dark Room》、偏模拟经营的《Candy Box》和点击放置游戏《Cookie Clicker》。

2014 年,全球首款放置 RPG 手机游戏《天天挂机》上线,流水和留存双双走高;
2015年,像素风“放置+卡牌+RPG”游戏《冒险与挖矿》上线,单月总流水突破 2000 万元;
2016年,《放置奇兵》上线后一路长红,直至今日依旧能够在各大应用榜单频频出现;
2018年,《旅行青蛙》攻陷各大社交平台,带火“放置+养成”类游戏;
2019年,《剑与远征》国内外走红;《不休的乌拉拉》登顶免费榜,为放置游戏带来社交玩法新可能。

二、放置手游游戏发展概况
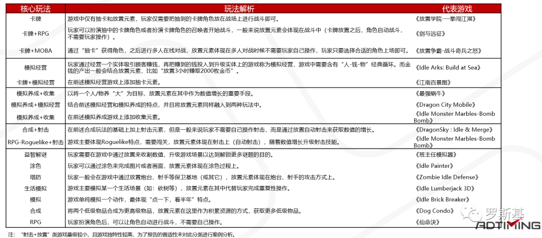
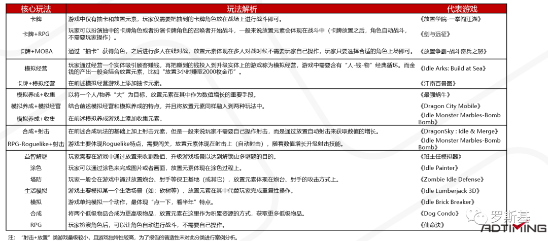
1、放置类游戏玩法分类:主要融合卡牌、模拟经营、模拟养成、益智解谜等细分玩法
以核心玩法为游戏玩法子分类的同时,由于“放置”本身多一种外围系统而非核心玩法存在,所以此类游戏多为融合玩法,故将部分主要玩法相同的游戏归结在同一个母分类中,母分类依次为“卡牌+放置”“模拟经营+放置”“模拟养成+放置”“射击+放置”和“其它+放置”。(为叙述便利,核心玩法描述中均省略“+放置”)。

2、下载量:“模拟经营+放置”下载一骑绝尘,“卡牌+RPG+放置”占据品类前三,但是环比下滑
下载量最高的品类为“模拟经营+放置”,其下载量位居高位的同时还拥有 22% 的环比上涨;其次为“模拟养成+放置”品类,其反超“卡牌+ RPG +放置”成为此半年周期内的 Top2。品类下载量增速最快的是近期出现的新品类“卡牌+ MOBA +放置”和“益智解谜+放置”。下载量环比下滑最严重的是“合成+放置”,环比下跌达 42%。

3、应用内购买:“卡牌+RPG+放置”傲视群雄,“模拟养成+收集+放置”排名第二
“卡牌+ RPG +放置”在 IAP 方面傲视群雄,占据绝对优势的同时保持 14% 的环比上涨,增长主要来自《剑与远征》。“模拟养成+收集+放置”凭借 2020 年新游《最强蜗牛》上线后长期霸占各大应用榜前三甲的优秀战绩,拿下 IAP 品类排名第二的佳绩。此外,“模拟经营+放置”和“卡牌+放置”也具有一定的 IAP 量级。

4、留存:“模拟经营+”表现最佳,“模拟养成+”内部差异较大,“射击+”表现有待提高
“模拟经营+放置”无论是次留还是三日留,亦或是七日留均为放置类游戏中的佼佼者,次日留高达 53%。“模拟养成+放置”次日留可达 52%,而“模拟养成+模拟经营+放置”的次日留仅 35%。“模拟养成+收集+放置”和“模拟养成+模拟经营+放置”的七日留均偏低(均在 15% 以下),而“射击+合成+放置”的留存表现相对最差,次日、三日、七日留都比较低。

5、地区:用户主要集中于中国(iOS)和美国;内购收入方面中国(iOS)遥遥领先
放置类下载量前三甲的地区为美国、中国(iOS)、巴西。其中,中国(iOS)的下载量虽然次于美国,但是环比上涨达 75%;美国的环比上涨势头较小,仅 7%。由此可见用户主要集中于中、美两地。此外,印度的下载量数据涨势明显(环比上涨达 82%)。
游戏内购收入前三名的地区为中国(iOS)、美国和日本。中国(iOS)的 IAP 收入呈绝对的领先优势,并且环比上涨达 49%,仅次于韩国(环比上涨 286%);台湾地区则是放置类游戏IAP下降趋势最明显的地区,环比下降达 65%;此外,IAP Top10 的地区中的德国(-35%)和俄罗斯(-17%)也呈环比下降态势。

6、厂商:用户主要集中在Green Panda Games,IAP营收大部分由莉莉丝贡献
放置类厂商 Green Panda Games、ZPLAY、Fastone Games 拥有 Top3 的用户,其中 Green Panda Games 虽然保持了领跑的优势但是相较上周期出现37%的环比下滑,主要由于旗下 App 均为 2019 年上线游戏,已进入生命中后期。莉莉丝内购收益日益增长,超过排名第二的 C4games 一倍,同时还实现了 23% 的环比增长。

7、应用:用户集中在《Art of War:Legions》和一系列“模拟经营+”游戏,IAP 方面《剑与远征》保持领跑优势
放置类游戏下载量前三的应用分别为《Art of War:Legions》《Idle Construction 3D》和《Idle Miner Tycoon:Gold & Cash》,其中《Art of War:Legions》上涨势头最大(环比上涨达 123% ),而《Idle Miner Tycoon:Gold & Cash》则略显后劲不足(环比下滑 15%)。此外,之前大热的《剑与远征》由于上线时间较早,下载量的下跌趋势在 Top10 应用中最为严重(-39%)。
应用内购方面依旧是莉莉丝的《剑与远征》打头阵,并且维持23%的环比上涨。《放置少女》和《最强蜗牛》分别排在第二、第三名。值得注意的是老牌游戏《Idle Heroes》IAP 环比下降态势严峻(-51%)。

8、画风:放置类游戏以卡通画风为主,尤其是“模拟经营+”类游戏
放置类热门游戏以卡通画风为主,大多数集中在“模拟经营+”当中。3D 写实类游戏“模拟养成+”较多,以《Transformation》等爆火的养成类为代表。二次元画风则仅出现在“卡牌+”或者“RPG+”类游戏当中。

三、总结
画风:画风方面整体来说 2D、3D 卡通居多,且大多数集中在“模拟经营+放置”。
厂商:Green Panda Games(主要依靠《Idle Human》及《Idle Construction 3D》)、ZPLAY(依靠多款“模拟经营+放置”游戏)、Fastone Games(主要依靠《Art of War:Legions》)为放置类游戏用户 Top3 厂商;IAP 盈利方面,莉莉丝(主要依靠旗下“卡牌+ RPG +放置”游戏《剑与远征》)拥有绝对的领先优势,且“卡牌+ RPG +放置”堪称最吸金的放置类游戏。
留存:“模拟经营+放置”在留存方面占据领先地位,“射击+合成+放置”的留存表现最差,次日、三日、七日留均处于较低水平。
地区:美国贡献最大的用户量,中国(iOS)在 IAP 营收方面遥遥领先。
应用:下载量前三的应用分别为《Art of War:Legions》《Idle Construction 3D》和《Idle Miner Tycoon:Gold & Cash》,营收方面《剑与远征》超过第二名将近一倍。
四、卡牌+放置
玩法:该类别下放置元素基本体现在战斗系统上,如此设计可以大大减轻游戏的游玩负担,将本来极其重度的游戏变为轻中度游戏,从而吸引更多玩家。
《剑与远征》作为其中翘楚,依靠其充分的推广,甚至明星代言迅速起量,再以其优秀的游戏设计将玩家紧紧留住。
地区&应用:卡牌类别的用户和 IAP 营收均主要依靠中国地区,此外美国地区的 MAU 和日本地区的 IAP 不容小觑。
应用方面,《剑与远征》可谓一枝独秀,IAP 营收占据巅峰位置的同时日活跃用户仅次于《Art of War:Legions》,可谓“卡牌+ RPG +放置”之光。
卡牌类别主要获客地区为中国(iOS)、美国市场。其中“卡牌 +RPG”月活跃 用户最高,且前三甲地区为中国(iOS)、美国、韩国,“卡牌+放置”的主要获客地区除了美国,新增 了游戏新兴市场印度和俄罗斯。IAP营收方面中国是主要贡献地区,“卡牌+ RPG +放置”类游戏在中国(iOS)、日本的收入日益走高。

应用方面虽然“卡牌+ RPG +放置”单品的用户不及“卡牌+放置”类游戏《Art of War:Legions》,但是总体来说占据卡牌类头把交椅,其中《剑与远征》拥有领跑优势,且《剑与远征》的IAP营收在保持第一的状况下拿下环比 23% 的上涨,紧随其后的是在日本火热的《放置少女》。

五、模拟经营+放置
玩法:模拟经营游戏一般会融合放置元素,无论是报告选取的样本还是 Tycoon 系列游戏,其核心“人-建筑-钱”的生产循环都需要放置来满足其生产周期。
《Idle Miner Tycoon:Gold&Cash》作为早期上线的游戏,持续火热的主要原因在于其游戏内容的极度丰富和数值系统的健全以及优秀的 IAA+IAP 混合变现设计。
地区&应用:模拟经营类别的主要用户和 IAP 营收均为美国地区贡献,如“模拟经营+放置”的 DAUTop1 地区美国超过 Top2 中国(iOS)近乎 2 倍。
应用方面经典游戏《Idle Miner Tycoon:Gold&Cash》为用户王者,但是颓势已现;融合了轻微 RPG 玩法的《Hustle Castle:Kingdom RPG》反超《Idle Miner Tycoon:Gold&Cash》拿下 IAP 营收冠军。
模拟经营类的用户主要由美国贡献,其中“模拟经营+放置”的 Top3 获客地区为美国、中国(iOS)和俄罗斯,美国的用户虽然巨大但是呈下滑趋势(环比 下降7%),而中国(iOS)的玩家数量与日俱增,环比增幅达 83%。此外,“模拟经营+卡牌+放置”游戏《江南百景图》仅在台湾地区和香港地区上线,且相比于其它游戏来说数据一般。IAP 营收方面美国占据绝对上风(维持在12M以上),中国(iOS)的 IAP 营收正在努力追赶,环比上升达 97%。

模拟经营大类下用户和 IAP 营收均以“模拟经营+放置”品类为主,其中《Idle Miner Tycoon:Gold&Cash》为主力军,贡献了主要用户,但是由于上线时间较早,环比出现些微下降(5%)。《Idle Construction 3D》紧随其后,且拥有 102% 的环比上涨,势头正猛。营收方面《Hustle Castle:Kingdom RPG》融合了 RPG 玩法,具有更多充值点,故营收较高的同时拥有 20% 的环比上涨,而《Idle Miner Tycoon:Gold&Cash》则在营收方面下跌惨重(环比下跌 37%)。

六、模拟养成+放置
玩法:模拟养成游戏的养成元素非常“吃时间”,一般会融合放置元素减轻玩家“肝时间”的负担。此类游戏还会融合模拟经营玩法,使游戏核度加重并且加强 IAP 营收。
《Baby&Mom Idle 3D Simulator》不单单是一款“模拟养成+放置”游戏,其中融入了教育意义和装扮因素使之迅速积累用户,此款游戏是纯 IAA 变现,对广告设置具有一定指导意义。
地区 & 应用:模拟养成类别中用户和 IAP 营收一般为中国大陆地区(iOS)和美国地区贡献,其中传统的“模拟养成+放置”品类占据用户巅峰,“模拟养成+收集+放置”在 IAP 营收方面一骑绝尘;前者主要贡献地区为美国、后者主要贡献地区为中国。
应用方面《Baby&Mom Idle 3D Simulator》险胜新游《Idle Life Sim-Simulator Game》成为用户之王,而《最强蜗牛》凭借其独特的画风和纯氪金玩法贡献了绝对的 IAP 营收。
“模拟养成+放置”作为经典模拟养成玩法占据 DAU 最优位置,用户主要由美国和巴西地区贡献,且中国大陆地区(iOS)的增长趋势惊人(环比上涨达 2623%)。营收方面主要依靠中国大陆地区(iOS)和美国地区玩家。新晋特色游戏《最强蜗牛》引领“模拟养成+收集+放置”潮流,在放置游戏中另辟蹊径,通过“末日废土+特鲁苏”画风在中国大陆地区(iOS)取得用户和营收双丰收,值得注意的是,这是一款纯氪金游戏,并且营收极佳。

“模拟养成+放置”游戏拥有最大用户池,但是单品吸量能力不敌《最强蜗牛》(“模拟养成+收集+放置品类),其中《Baby&Mom Idle 3D Simulator》凭借新颖的题材和教育意义的游戏取得“模拟养成+放置”赛道的 Top1。而营收方面即使是经典热门放置游戏遇到《最强蜗牛》也要甘拜下风,可见这款游戏的火热。

七、其它+放置
玩法:在“其它+放置”大类下,“合成+放置”由于历史悠久,拥有相当体量的用户(如《IdleGun Tycoon》),而新兴玩法诸如“涂色+放置”“塔防+放置”则由于出现时间较晚,还有发展空间。
传统“RPG+ 放置”作为营收利器,一般为美术质量上乘之作,拥有多款“印钞机”游戏,其中以各系统及其丰富的《Tap Titans 2》作为长青标杆。
地区 & 应用:该类别中用户和 IAP 营收均由美国地区提供,其中“合成+放置”品类占据用户最大,“RPG+ 放置”品类则获得了最高的IAP营收。
应用方面占据主要用户的是“合成+放置”旗下的《Idle Gun Tycoon》,此外《班主任模拟器》迎头赶上成为“其它+放置“类别下的增长黑马;占据主要 IAP 营收的为《仙命决》和《Tap Titans 2》,其中后者的生命周期极长,对“RPG+ 放置”游戏具有相当的指导意义。
“其它+放置”类中“合成+放置”的用户池最大,且集中在美洲和印度地区,其中美国虽然保持领跑优势但出现 3% 的环比下滑,与此同时巴西位居第二,环比上涨却达 138%,实力不容小觑。“RPG+ 放置”作为最古老的放置游戏玩法,依旧保有一定基本盘,并且 MAU 前三甲的地区没有出现环比下滑的情况。应用内购方面“RPG+ 放置”领跑局势明显,氪金用户集中在美国,值得注意的是台湾地区 IAP 下跌态势显著,环比下跌达 67%。

“合成+放置”品类凭借《Idle Gun Tycoon》的火热居“其它+放置”类的 DAU Top1,但是该游戏上线时间较早,目前已出现 40% 的环比下滑。
《班主任模拟器》为放置游戏提供新题材,以别出心裁的“益智解谜+放置”玩法迅速吸量,上线以DAU奇高。而营收方面还是“RPG+ 放置”领先,修仙题材游戏《仙命决》在海内外均创下不小营收,险胜经典老牌“RPG+ 放置”游戏《Tap Titans 2》。

八、放置手游游戏出海建议
放置类游戏主流吸量市场:放置类游戏在全球各地涨势稳定,美国、中国大陆地区(iOS)、巴西、俄罗斯和印度为放置类游戏的主要用户池。用户主要增长地为印度(环比增长 82%)和中国大陆地区(iOS)(环比增长 75%)。
放置类游戏主流付费市场:中国大陆地区(iOS)、美国、日本、韩国和台湾地区为放置类游戏付费能力 Top5 的地区。其中,韩国的涨幅最大(环比 286%),中国大陆地区(iOS)玩家(主要由于《最强蜗牛》和《剑与远征》两款游戏)创造了 49% 的环比增长,台湾地区是 Top5 中唯一环比下降的地区(-65%)。
主流画风:2020 年起,3D 卡通和 2D 卡通为放置类游戏在全球市场最主流的美术风格。尤其体现在“生活模拟+放置”品类中,大部分都是 2/3D 卡通风格。
其它热门画风:LOWPOLY 是除 2/3D 卡通外较受欢迎的游戏画风,主要为“模拟经营+放置”游戏,二次元画风热度尚可,且仅出现在“卡牌+”或者“RPG+”游戏品类中。另外,3D 写实画风为“模拟养成+放置”的主要画风。
变现设计丰富性:IAP 设计均需要贴近游戏主循环,其中,抽卡为“卡牌+”游戏主要盈利点,此外购买资源收获加倍道具为另一主要盈利点。
丰富的广告变现场景是大部分“模拟经营+放置”和“模拟养成+放置”短期内 IAA 变现的必备。其中,激励视频广告、插屏视频广告是主流设计。以广告变现设计极佳的游戏《Baby&Mom Idle 3D Simulator》为例,其拥有大量插屏广告和激励视频广告。
广告设计合理性:为了不因游戏广告变现而降低用户体验,在严格遵守广告政策的基础上需要考虑广告频次的设置。游戏基本无 Banner 广告(遮挡部分页面,且影响操作)严格控制插屏广告的弹出频率(《Baby&Mom Idle 3D Simulator》仅在每次唤醒游戏后的首次点击时弹出插屏广告)。
激励视频广告符合玩家需求(如《Idle Miner Tycoon: Mine&Money Clicker Management》每次打开的双倍离线奖励)。
游戏出海策略:放置类游戏通常采用先在 Android 平台上线,再上架 iOS 平台的发行策略(一般Android平台会先上架一个月),以 Android 平台作为测试地,对游戏进行试投放。
投放获客策略:由于放置类游戏生命力较强,游戏上架后表现良好则会一直进行买量(如《TapTitans 2》)。投放地区均以美国这一最大用户池为主,新游一般都会在美国先投放,之后再对巴西、俄罗斯、印度等市场进行试探;老游一般以美国作为主要买量地区。
文章信息来自于罗斯基 ,不代表Meetgames官方立场,内容仅供网友参考学习。对于因本网站内容所引起的纠纷、损失等,Meetgames均不承担侵权行为的连带责任。如若转载请联系原出处
- 没有上一篇了
- 没有下一篇了
