海外广告投放中的广告归因和常见广告归因模型
发布时间:2024-12-19 17:27:37游戏出海厂商在开展海外广告投放的时候,除了“曝光”和“转化”,还常常会听到“归因”一词。那么广告归因到底是什么呢?有哪些常见的广告归因模型?不同媒体平台的归因模式又是什么呢?今天就由Meetgames带大家走进“归因大课堂”!
广告归因是什么
广告归因就是把转化分配给消费者转换途径中的各个触点,通过了解消费者采取您希望的动作时该归功于哪个广告。这样可以妥善衡量海外广告投放的成效,并针对未来的投放制定出最佳策略。

广告归因模型介绍
广告归因模型是指一种或一组规则,用于确定如何将销售功劳和转化功劳分配给转化路径中的接触点。
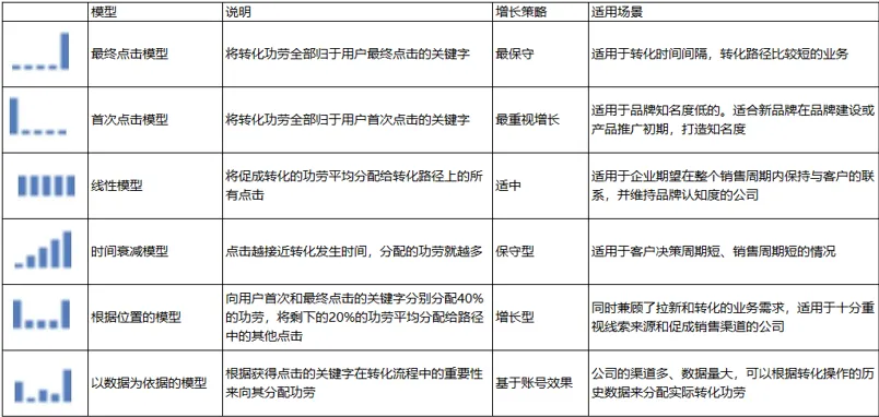
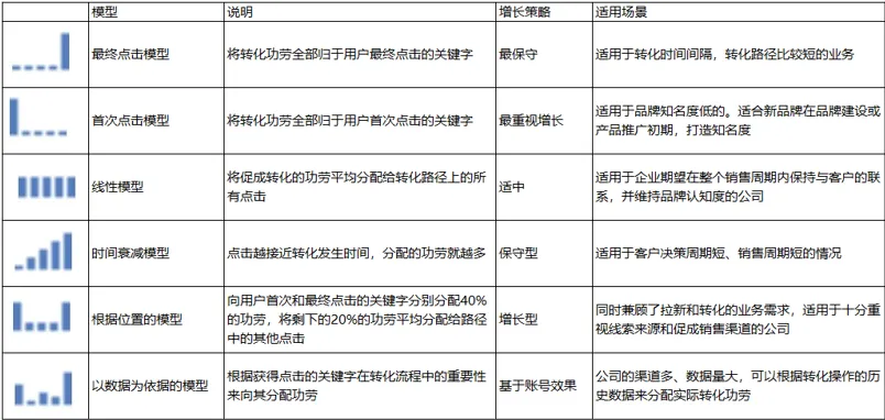
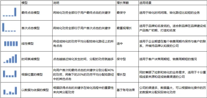
常用的广告归因模型

广告归因窗口介绍
归因窗口是指海外广告投放后可用户追踪转化是否由该广告带来的时间段。
例如:广告主在FB平台设置为期七天的归因窗口,如用户在点击该广告后的7天内安装了应用,则可以将此安装归因于这个广告。
举例
广告主在A、B平台都发布了广告,A平台设置的归因窗口期为7天, B平台设置的归因窗口期为1天。
假设用户第一天点了A平台广告,第三天又点了B平台广告,用户在第六天才激活安装,安装应该归因给谁?
解析
平台A和平台B都是点击类型广告,但A是7天的归因窗口期,第六天仍然在A的范围内,B是一天的归因窗口期,第六天已经超出了B的范围,所以归因于广告平台A。

媒介归因对比-APP(非SKAN归因)

媒介归因对比-WEB

隐私政策与广告归因
iOS应用政策
WWDC苹果全球开发者大会上,苹果面对应用开发者宣布了三项新的应用政策:
数据收集标签:所有应用必须通过Apple的App Store Connect问卷提交信息,说明应用其数据收集行为。
应用追踪透明度:在App Store上架的应用必须先通过Apple的应用追踪透明度(App Tracking Transparency), 简称ATT)框架(即数据追踪提示)征得用户同意,然后才能在第三方应用和网站中追踪客户。
数据分享:Facebook和其他平台需要使用新的框架,这会限制、汇总和延迟事件报告。

应用追踪透明度框架
ATT 弹窗,即请求用户授权同意,该应用以及在海外广告投放过程中参与的第三方可获取用于广告追踪的 IDFA。每次安装只会显示一次,如果用户重装,将再次显示。

SKAdNetwork介绍
SKAdNetwork是苹果公司于2018年推出的一个新的框架,旨在保护用户隐私的前提下来衡量广告系列效果。苹果公司在2020年6月22日WWDC20公布iOS14新隐私策略,同时将SKAdNetwork升级到2.0版本,并在近期进一步升级到2.2版本。
SKAdNetwork API需要以下三方参与:
Ad networks(广告网络):对广告签名,当广告带来转化时接收安装通知;
Source apps(展示广告应用):展示来自广告网络的签名广告;
Advertised apps(被推广的应用):出现在签名广告中。
SKAdNetwork包含两类广告:
StoreKit-rendered Ad:渲染型广告,可以粗略理解为点击归因
View-through Ad:曝光归因

计时器

多媒介iOS14更新情况与最佳实践推荐
多媒介iOS14更新汇总如图:

媒介最佳实践推荐如图:

在海外广告投放的过程中,游戏出海厂商除了需要理解广告归因和常见广告归因模型,还需要更周全的投放计划和具体的营销目标。Meetgames可以根据游戏出海营销诉求,提供一站式平台化投放工具或专属的定制化优化代投服务,助力您快速适应全球市场,实现用户增长与收益更大化。

